公司概况 企业数智化 企业文化 荣誉资质
公司新闻 信息公告
创新药CDMO服务 仿制药原料药、中间体服务 产品库
手性药物合成与分析技术 晶型盐型工程技术 生物酶工程技术 连续流工程技术 光化学技术
质量方针 质量体系运行 法规注册 质量审计与注册核查
EHS方针 三标一体化认证 安全管理 职业健康 节能环保 知识产权保护体系 商业道德管理体系
人才发展 招聘岗位
在线留言 联系方式
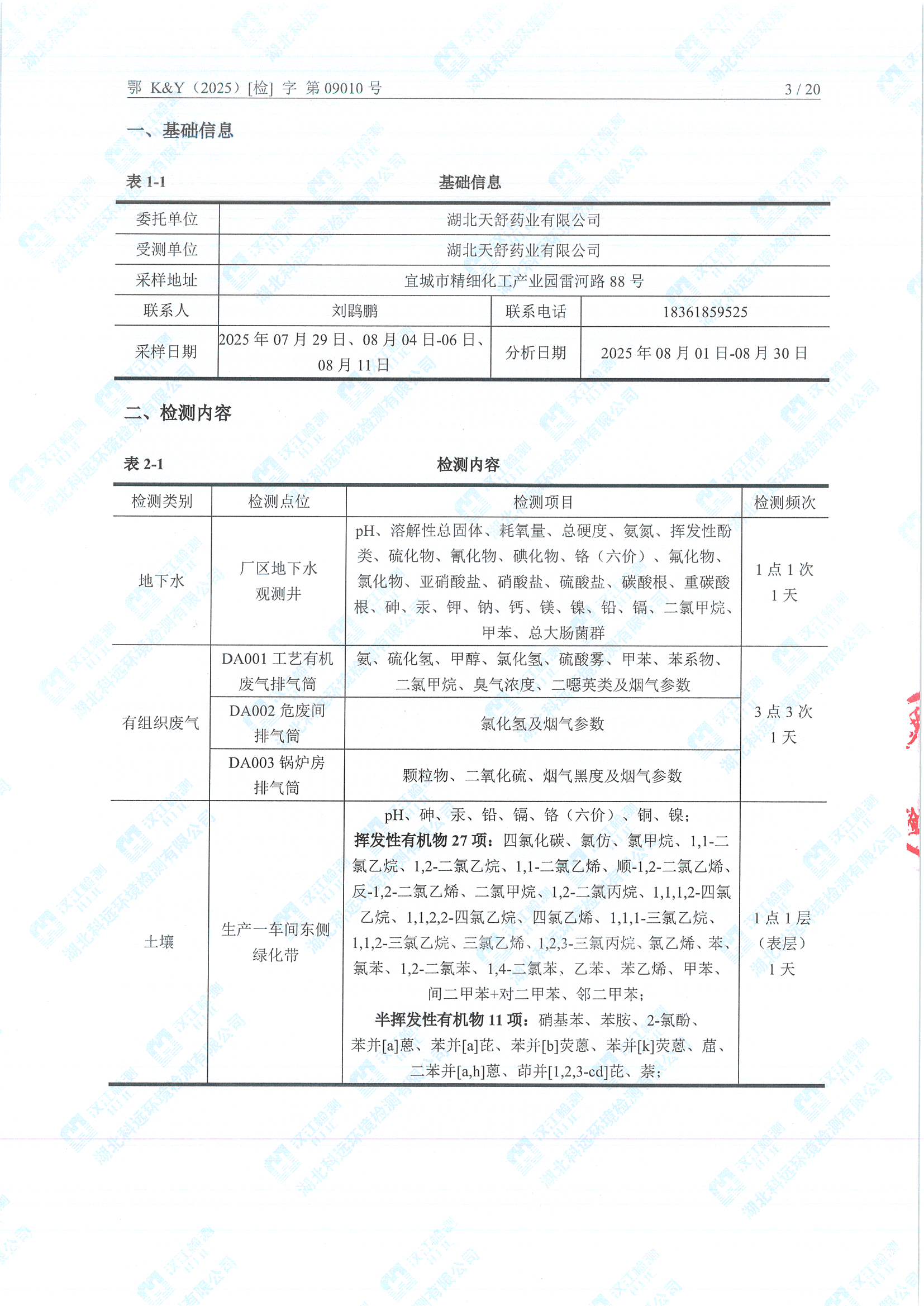
文件:鄂 K&Y(2025)[检] 字 第09010号 N250017-22 湖北天舒药业有限公司污染物排放检测-扫描件.pdf
下一篇:湖北天舒药业有限公司危险废物责任信息公开栏